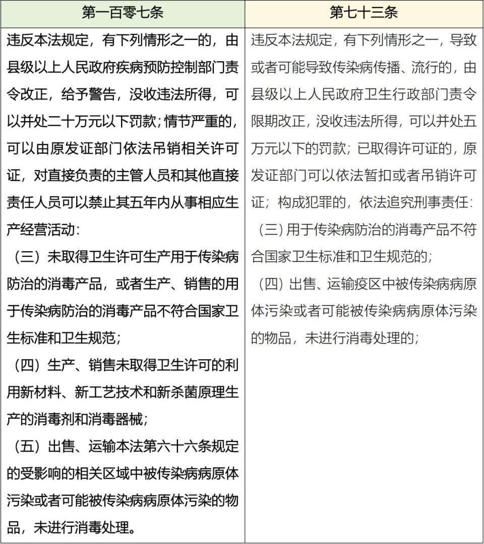
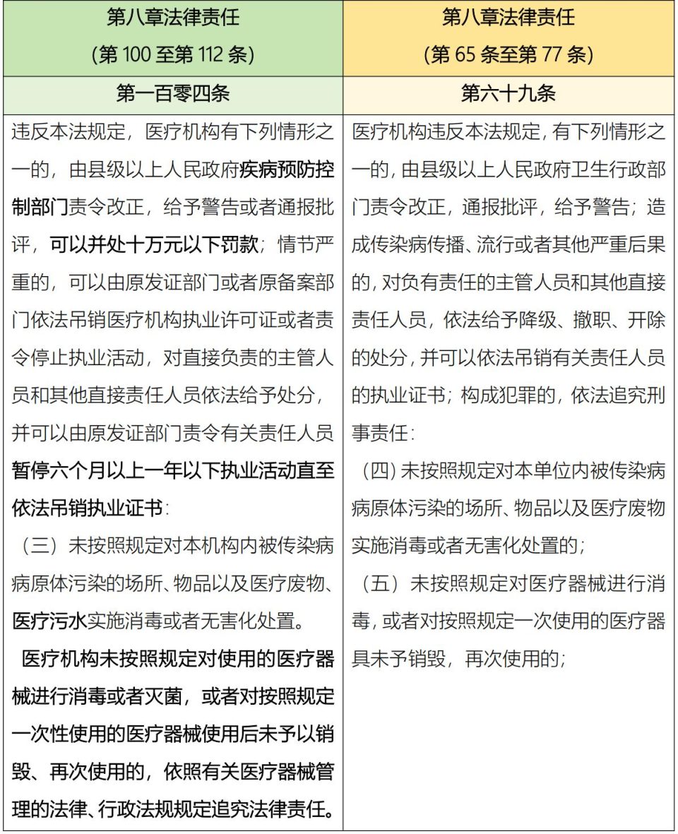
2025年9月1日起,《中华人民共和国传染病防治法》(第二次修订)将正式实施。这部法律对传染病防控工作提出了更高要求,其中对消毒工作的要求进行了多处重要修订与细化,这些变化不仅关乎各级政府、卫生健康主管部门、疾控部门、疾控机构、医疗机构、企业和相关单位等的责任,也与每个人的健康安全息息相关。
全文关于“消毒”的规定共28处
分布在4章12条中
新修订的传染病防治法
如何为我们的公共健康“升级”消毒防线?
哪些新要求需要重点关注?
让我们通过新旧条文对比,一探究竟
↓↓↓

来源:河南疾控
(文中部分图片来源于网络,非商业用途,仅用作公益科普,如有侵权,请联系删除)